目前有需要买卖交易沪牌摩托车额度的车友,可通过安卓应用市场或ISO系统的APP STORE,搜索“二手车流通” 下载APP,提前上传交易车辆的对应买卖双方交易人的身份信息。
操作流程如下:
第一步:下载软件 安卓市场下载界面

IOS APP STORE下载界面

第二步:下载后打开APP软件,点击右小角我的(红色圈出)

第三步:完成本人身份实名登记后,点击个人自行申报(黄色圈出)

第四步:选择卖方或买方

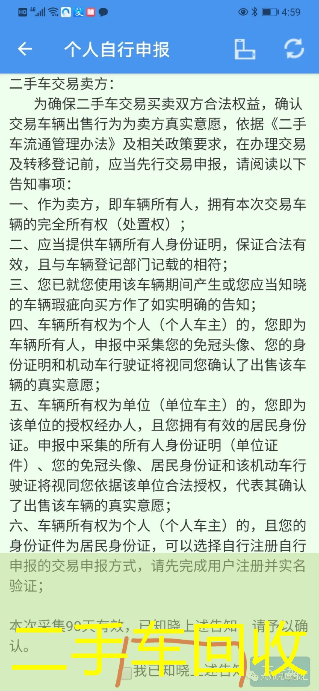
第五步:勾选红色框内我已经知晓上述告知,点击下一步

第六步:根据要求点击照相图案拍摄需要交易的车辆行驶证,并扫描车辆产证(绿本)的右上角二维码,一一核对自动跳出的号牌号码,车辆类型,品牌型号,车辆识别代码是否和行驶证一致(有时会误跳)。核对无误后,点击本人正面免冠照下的照相图案,根据提示做人脸识别后,按下一步提交预录完成。

提前上传个人交易信息可以提高过户效率,可以使手拉手交易更便捷,希望车友踊跃下载APP软件,有任何疑问可扫面大师兄微信二维码咨询:
